CNAS-CC01管理体系认证机构要求
附录 A (规范性附录)
所要求的知识和技能
表A.1明确了认证机构应为特定的认证职能确定的知识和技能。“√”指认证机构应确定相应的知识和技能的准则和深度。表A.1中规定的知识和技能在下文中有更详细的解释,表中用扩号注明了相应解释文本的编号。

A.2 管理体系审核员能力要求
A.2.1 业务管理实践的知识
通用的组织类型、规模、治理、结构与工作场所实务、信息与数据系统、文件系统以及信息技术的知识。
A.2.2 审核原则、实践和技巧的知识
本文件规定的通用的管理体系审核原则、实务和技巧的知识,需足以实施认证审核及评价内部审核过程。
A.2.3 特定管理体系标准和(或)规范性文件的知识
认证所依据的管理体系标准或其他规范性文件的知识,需足以确定体系是否得到有效实施并符合要求。
A.2.4 认证机构过程的知识
认证机构过程的知识,需足以按照认证机构的程序和过程开展工作。
A.2.5 客户业务领域的知识
客户业务领域的通用术语、实践和过程的知识,需足以在管理体系标准或其他规范性文件的背景下理解该领域的期望。
注:业务领域可理解为经济活动(例如航空航天、化工、金融服务)。
A.2.6 客户产品、过程和组织的知识
与客户的产品或过程的类型相关的知识,需足以理解该组织如何运行,如何应用管理体系标准或其他相关规范性文件的要求。
A.2.7 与客户组织中的各个层级相适应的语言技能
能够用适宜的术语、措辞和话语与组织任何层次的人员有效地进行沟通。
A.2.8 作记录和撰写报告的技能
能够以足够的速度、准确度和理解力阅读和书写,以记录、做笔记以及有效地沟通审核发现和结论。
A.2.9 表达技能
能以容易理解的方式表述审核发现和结论。审核组长还要能够在公开场合(例如末次会议)表述与听众相适宜的审核发现、结论和推荐意见。
A.2.10 面谈技能
能够通过提开放式、经过良好构思的问题并倾听、理解和评价对方的回答来进行面谈,以获取信息。
A.2.11 审核管理技能
能够实施和管理审核,以在约定的时间框架内获取审核证据。审核组长还要能够主持会议以有效地交流信息,并能够分配任务或在必要时重新分配。
A.3 复核审核报告并做出认证决定的人员的能力要求
这类人员的职能可由一人或多人完成。
A.3.1 审核原则、实践和技巧的知识
本文件规定的通用的管理体系审核原则、实务和技巧的知识,需足以理解认证审核报告。
A.3.2 特定管理体系标准和(或)规范性文件的知识
认证所依据的管理体系标准或其他规范性文件的知识,需足以根据认证审核报告作出决定。
A.3.3 认证机构过程的知识
认证机构过程的知识,需足以根据提交复核的信息确定是否达到了认证机构的期望。
A.3.4 客户业务领域的知识
客户业务领域的通用术语、实践和过程的知识,需足以在管理体系标准或其他规范性文件的背景下理解审核报告。
A.4 实施申请评审以确定所需的审核组能力、选择审核组成员并确定审核时间的人员的能力要求
这类人员的职能可由一人或多人完成。
A.4.1 特定管理体系标准和(或)规范性文件的知识
知道认证依据的是什么管理体系标准或其他规范性文件。
A.4.2 认证机构过程的知识
认证机构过程的知识,需足以指派有能力的审核组成员以及准确地确定审核时间。
A.4.3 客户业务领域的知识
客户业务领域的通用术语、实践和过程的知识,需足以指派有能力的审核组成员以及准确地确定审核时间。
A.4.4 客户产品、过程和组织的知识
与客户的产品或过程的类型相关的知识,需足以指派有能力的审核组成员以及准确地确定审核时间。
附录 B(资料性附录)
可能得评价方法
B.1 概述
本资料性附录提供评价方法的示例,为认证机构提供帮助。
人员的评价方法可以分为五大类:记录审查、意见反馈、面谈、观察和考试。每一类评价方法可以进一步细分。下面简要说明了每类评价方法及其对于知识和技能评价的用处和局限性。不太可能只用其中任何一种方法就能确认能力。
条款B.2至B.6所述的方法可以提供知识和技能的有用信息;这些方法如被设计成与7.1.2和7.1.3所述的能力确定过程输出的特定能力准则结合使用,会更有效。
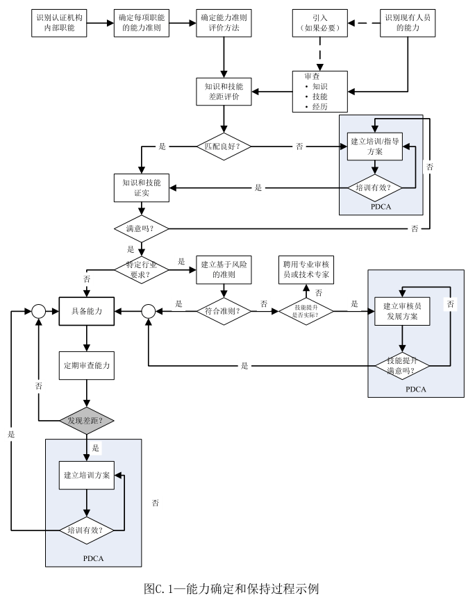
附录C提供了一个能力确定和保持过程的示例。
B.2 记录审查
有些记录可以显示知识,例如显示工作经历、审核经历、教育和培训的简历或履历。
有些记录可以显示技能,例如审核报告或工作经历、审核经历、教育和培训的记录。
单凭上述记录不太可能构成能力的充分证据。
其他记录是证实能力的直接证据,例如对审核员实施审核的表现评价报告。
B.3 意见反馈
来自以前雇主的直接反馈可以显示知识和技能,但重要的是要注意有时雇主会特意排除负面信息。
个人推荐函可以显示知识和技能。应聘者不大可能提供含有负面信息的个人推荐函。
同行的意见反馈可以显示知识和技能。这种反馈可能受到同行之间关系的影响。
客户的意见反馈可以显示知识和技能。对于审核员来说,这种反馈可能受到审核结果的影响。
单凭意见反馈并不是令人满意的能力证据。
B.4 面谈
面谈可有助于询问出知识、技能方面的信息。
人员招聘时的面谈可有助于从简历和过去的工作经历详细了解知识和技能的信息。
在绩效考评中进行面谈,可以提供知识和技能的具体信息。
在审核后的评审中与审核组面谈,可以提供关于审核员知识和技能的有用信息。它可以使评审者有机会了解审核员为什么做出某项决定、选择某一审核路径等等。这一技巧可在见证审核后使用,也可在之后评价书面审核报告时使用。这一技巧可能对确定与特定技术领域有关的能力尤其有用。
能力证实的直接证据可以通过依据规定的能力准则进行结构化的、并得到适当记录的面谈而获得。
可以使用面谈来评估语言、沟通和人际技能。
B.5 观察
对人员实施任务的情况进行观察能够为能力(经证实的应用知识和技能来实现预期结果)提供直接证据。这种评价方法对所有职能、行政和管理人员以及审核员和认证决定人员都有用。对审核员实施的一次审核进行见证的局限性在于这次特定审核所具有的难易程度。
定期对一个人进行见证,有助于确认持续的能力。
B.6 考试
笔试可为知识以及技能(后者取决于方法)提供良好的文件化证据。
口试可为知识提供良好的证据(取决于考官的能力),可提供关于技能的有限的结果。
实际操作考试可以提供关于知识和技能的平衡的结果(取决于考试过程和考官的能力)。实际操作考试的方法例如情景演练、案例分析、压力模拟和岗位实操考核等。
附录C(资料性附录)
能力确定和保持过程的示例
图C.1的流程图显示了一种通过识别要完成的具体任务、识别实现预期结果所需的具体知识和技能来确定人员能力的方式。过程中使用了附录B描述的评价方法。

附录D(资料性附录)
期望的个人行为
以下给出了对各类管理体系的认证活动参与人员重要的个人行为的示例:
a)有道德,即公正、诚实、真诚、正直和谨慎;
b)思想开明,即愿意考虑不同的意见或观点;
c)有交际技巧,即得体地与人交往;
d)合作,即与他人有效合作;
e)观察敏锐,即积极地注意到周围的实际环境和活动;
f)有感知力,即本能地意识到并能够理解遇到的情况;
g)有适应能力,即易于根据不同的情况进行调整;
h)坚韧,即坚持并专注于实现目的;
i)明断,即根据逻辑推理和分析及时得出结论;
j)独立自主,即独立地行事和履行职能;
k)有职业水准,即在工作场所表现出礼貌、尽责和基本上专业的行为举止;
l)有道德勇气,即愿意负责地、有道德地行事,即便这样做可能并不总是受到欢迎,或者有时可能遭到反对或引起对抗;
m)有条理,即有效地管理时间、区分优先次序、策划,以及高效。
行为的确定是有条件的,弱点可能仅在特定情境下才显现出来。认证机构宜对识别出的任何对认证活动有不利影响的弱点采取适宜的行动。
附录E(资料性附录)
审核和认证过程
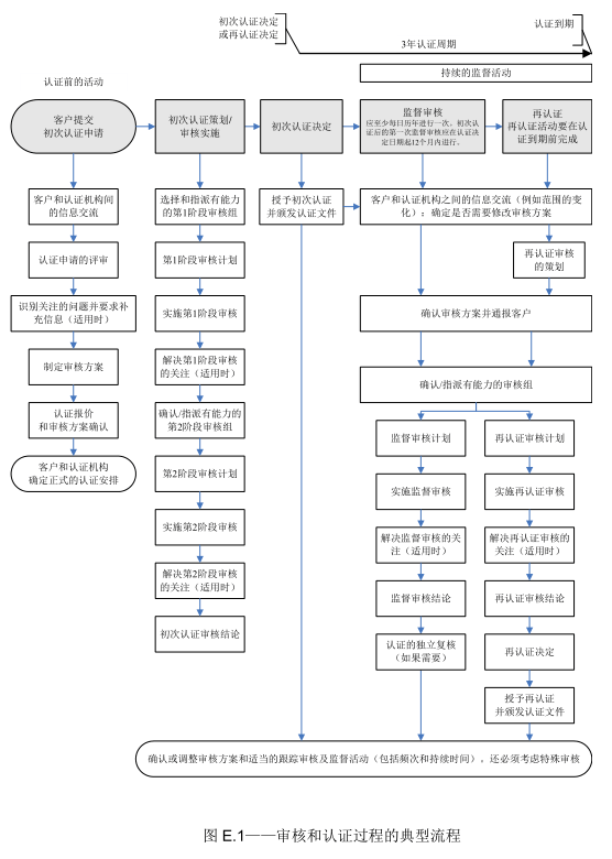
图E.1代表了一个典型的流程。可以实施其他审核活动,例如文件审查和特殊审核。审核周期与认证周期之间的不同参见9.2和9.3。
责任编辑:

文章评论